Product Summary
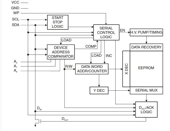
The AT24C02B is an EEPROM. It provides 2048 bits of serial electrically erasable and programmable read-only memory (EEPROM) organized as 256 words of 8 bits each. The device is optimized for use in many industrial and commercial applications where low-power and low-voltage operation are essential. The AT24C02B is available in space-saving 8-lead PDIP, 8-lead JEDEC SOIC, 8-lead Ultra Thin Mini-MAP (MLP 2×3), 5-lead SOT23, 8-lead TSSOP, and 8-ball dBGA2 packages and is accessed via a Two-wire serial interface. In addition, it is available in 1.8V (1.8V to 5.5V) version.
Parametrics
AT24C02B absolute maximum ratings: (1)Operating Temperature: -55℃ to +125℃ ; (2)Storage Temperature: -65℃ to +150℃; (3)Voltage on Any Pin with Respect to Ground: -1.0V to +7.0V; (4)Maximum Operating Voltage: 6.25V; (5)DC Output Current: 5.0 mA.
Features
AT24C02B features: (1)Low-voltage and Standard-voltage Operation: 1.8 (VCC = 1.8V to 5.5V); (2)Internally Organized 256 × 8 (2K); (3)Two-wire Serial Interface; (4)Schmitt Trigger, Filtered Inputs for Noise Suppression; (5)Bidirectional Data Transfer Protocol; (6)1 MHz (5V), 400 kHz (1.8V, 2.5V, 2.7V) Compatibility; (7)Write Protect Pin for Hardware Data Protection; (8)8-byte Page (2K) Write Modes; (9)Partial Page Writes Allowed; (10)Self-timed Write Cycle (5 ms max); (11)Lead-free/Halogen-free; (12)Available in Automotive.
Diagrams

| Image | Part No | Mfg | Description | ![]() |
Pricing (USD) |
Quantity | ||||||
|---|---|---|---|---|---|---|---|---|---|---|---|---|
![]() |
![]() AT24C02B |
![]() Other |
![]() |
![]() Data Sheet |
![]() Negotiable |
|
||||||
![]() |
![]() AT24C02B-10PU-1.8 |
![]() Other |
![]() |
![]() Data Sheet |
![]() Negotiable |
|
||||||
![]() |
![]() AT24C02B-PU |
![]() Atmel |
![]() EEPROM 2K 2-WIRE 256 x 8 1.8V |
![]() Data Sheet |
![]() Negotiable |
|
||||||
![]() |
![]() AT24C02BN-SH-B |
![]() Atmel |
![]() EEPROM 2K 2-WIRE 256 x 8 1.8V |
![]() Data Sheet |
![]() Negotiable |
|
||||||
![]() |
![]() AT24C02BN-SH-T |
![]() Atmel |
![]() EEPROM 2Kbit 2-Wire Bus AUTO 2.5V |
![]() Data Sheet |
![]() Negotiable |
|
||||||
![]() |
![]() AT24C02B-10TSU-1.8 |
![]() Atmel |
![]() IC SRL EEPROM 2K 1.8V SOT23-5 |
![]() Data Sheet |
![]()
|
|
||||||
![]() |
![]() AT24C02B-TH-B |
![]() Atmel |
![]() EEPROM 1.8V- NIPDAU 1.8V |
![]() Data Sheet |
![]() Negotiable |
|
||||||
![]() |
![]() AT24C02B-TSU-T |
![]() Atmel |
![]() EEPROM 1.8V - 1.8V |
![]() Data Sheet |
![]() Negotiable |
|
||||||
(China (Mainland))













