Product Summary
The A2232 is an audio amplifier with advanced DC volume control. Advanced DC volume control minimizes external components and allows BTL (speaker) volume control and SE (headphone) volume control. Notebook and pocket PCs benefit from the integrated feature set that minimizes external components without sacrificing functionality. Its applications include notebook PC, LCD monitors, pocket PC.
Parametrics
A2232 absolute maximum ratings: (1)supply voltage: -0.3 to 6V; (2)Input voltage: -0.3 to VDD+0.3V; (3)Operating temperature: -40 to 85℃; (4)junction temperature: -45 to 150℃; (5)storage temperature: -65 to 150℃; (6)ESD susceptibility: 2000V.
Features
A2232 features: (1)Advanced DC Volume Control With 2-dB Steps, From -40 dB to 20 dB; (2)Referenced to BTL Volume Control; (3)3 W Into 3Ω Speakers; (4)Stereo Input MUX; (5)Differential Inputs; (6)Available in P-TSSOP24 Package.
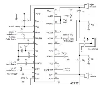
Diagrams

(China (Mainland))







