Product Summary
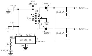
The LM2587T-ADJ is a simple switcher flyback regulator. Its applications include Flyback regulator, Multiple-output regulator, Simple boost regulator.
Parametrics
LM2587T-ADJ absolute maximum ratings: (1)input voltage: -0.4 to 45V; (2)switch voltage: -0.4 to 65V; (3)switch current: internally limited; (4)compensation pin voltage: -0.4 to 2.4V; (5)lead temperature: 260℃; (6)storage temperature: -65 to 150℃.
Features
LM2587T-ADJ features: (1)Requires few external components; (2)Family of standard inductors and transformers; (3)NPN output switches 5.0A, can stand off 65V; (4)Wide input voltage range: 4V to 40V; (5)Current-mode operation for improved transient response, line regulation, and current limit; (6)100 kHz switching frequency; (7)Internal soft-start function reduces in-rush current during start-up.
Diagrams

| Image | Part No | Mfg | Description | ![]() |
Pricing (USD) |
Quantity | ||||||||||||
|---|---|---|---|---|---|---|---|---|---|---|---|---|---|---|---|---|---|---|
![]() |
![]() LM2587T-ADJ |
![]() National Semiconductor (TI) |
![]() Switching Converters, Regulators & Controllers |
![]() Data Sheet |
![]()
|
|
||||||||||||
![]() |
![]() LM2587T-ADJ/LF03 |
![]() National Semiconductor (TI) |
![]() Switching Converters, Regulators & Controllers |
![]() Data Sheet |
![]()
|
|
||||||||||||
![]() |
![]() LM2587T-ADJ/NOPB |
![]() National Semiconductor (TI) |
![]() Switching Converters, Regulators & Controllers 5A FLYBACK REG |
![]() Data Sheet |
![]()
|
|
||||||||||||
(China (Mainland))










