Product Summary
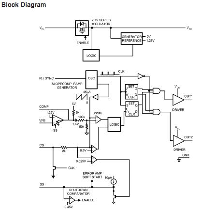
The LM5030 is a High Voltage PWM controller containing all of the features needed to implement Push-Pull and Bridge topologies, using current-mode control in a small 10 pin package. This device provides two alternating gate driver outputs. The LM5030 includes a high-voltage start-up regulator that operates over a wide input range of 14V to 100V. Additional features include: error amplifier, precision reference, dual mode current limit, slope compensation, softstart, sync capability and thermal shutdown. This high speed IC has total propagation delays less than 100ns and a 1MHz capable single resistor adjustable oscillator. The applications of the LM5030 include n Telecommunication Power Converters, Industrial Power Converters and +42V Automotive Systems.
Parametrics
LM5030 absolute maximum ratings: (1)VIN to GND (Survival): -0.3V to 100V; (2)VCC to GND (Survival): -0.3V to 16V; (3)RT to GND (Survival): -0.3V to 5.5V; (4)All other pins to GND (Survival): -0.3V to 7V; (5)Power Dissipation: Internally Limited; (6)ESD Rating: Human Body Model: 2kV; Machine Model: 200V; (7)Lead Temperature (Soldering 4 seconds): 260℃; (8)Storage Temperature Range: -55 to +150℃; (9)Junction Temperature: 150℃.
Features
LM5030 features: (1)Internal High Voltage Start-up Regulator; (2)Single Resistor Oscillator Setting; (3)Synchronizable; (4)Error Amplifier; (5)Precision Reference; (6)Adjustable Softstart; (7)Dual Mode Over-Current Protection; (8)Slope Compensation; (9)Direct Optocoupler Interface; (10)1.5A Peak Gate Drivers; (11)Thermal Shutdown.
Diagrams

| Image | Part No | Mfg | Description | ![]() |
Pricing (USD) |
Quantity | ||||||||||||
|---|---|---|---|---|---|---|---|---|---|---|---|---|---|---|---|---|---|---|
![]() |
![]() LM5030EVAL |
![]() National Semiconductor (TI) |
![]() Power Management IC Development Tools LM5030 EVAL BOARD |
![]() Data Sheet |
![]()
|
|
||||||||||||
![]() |
![]() LM5030MM/NOPB |
![]() National Semiconductor (TI) |
![]() Current Mode PWM Controllers 100V Push-Pull Curr Mode PWM Controller |
![]() Data Sheet |
![]()
|
|
||||||||||||
![]() |
![]() LM5030MMX |
![]() National Semiconductor (TI) |
![]() Current Mode PWM Controllers |
![]() Data Sheet |
![]()
|
|
||||||||||||
![]() |
![]() LM5030MMX/NOPB |
![]() National Semiconductor (TI) |
![]() Current Mode PWM Controllers |
![]() Data Sheet |
![]()
|
|
||||||||||||
![]() |
![]() LM5030SD |
![]() National Semiconductor (TI) |
![]() Current Mode PWM Controllers |
![]() Data Sheet |
![]()
|
|
||||||||||||
![]() |
![]() LM5030SD/NOPB |
![]() National Semiconductor (TI) |
![]() Current Mode PWM Controllers |
![]() Data Sheet |
![]()
|
|
||||||||||||
![]() |
![]() LM5030SDX |
![]() National Semiconductor (TI) |
![]() Current Mode PWM Controllers |
![]() Data Sheet |
![]()
|
|
||||||||||||
![]() |
![]() LM5030SDX/NOPB |
![]() National Semiconductor (TI) |
![]() Current Mode PWM Controllers |
![]() Data Sheet |
![]()
|
|
||||||||||||
(China (Mainland))










