Product Summary
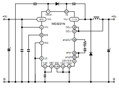
The MD3221N is a non-insulated DC-DC converter power IC incorporating a dedicated main switch MOSFET and a synchronous rectification MOSFET. Integration of a control IC and a power device in a single chip minimizes the effects of wiring and simplifies large-current power supply circuit design. The PWM-controlled output voltage of the MD3221N may be set over a wide range of 0.8V to 14V, and 2.5V/3.3V may be set without the use of an external resistor.
Parametrics
MD3221N absolute maximum ratings: (1)Power supply voltage (voltage at VCC):22V; (2)High side MOSFET input voltage:22V; (3)Average output current:3A; (4)Peak output current:4A; (5)Voltage between VB and VOUT:5.5V; (6)Allowable applied output current at Vboot:-30mA; (7)Allowable applied current at Vref:-3mA; (8)Storage temperature:-50 to 150℃; (9)Temperature at contacts:150℃.
Features
MD3221N features: (1)Input voltage range of 4.5V to 20V; (2)Adjustable output voltage range of 0.8V to 14V; (3)Internal power MOSFET; (4)High efficiency of 96% (Vi=5V, Vo=3.3V, Io=1A); (5)Over-Current protection function (external resistor not required); (6)Over temperature protection function; (7)Remote ON/OFF function(current consumption at OFF : Typ.25μA); (8)Switching frequency of 100kHz or 300kHz(external C.R not required); (9)The L Cut (Cut off derect) function; (10)Ambient temperature range: -30℃to 85℃.
Diagrams

| Image | Part No | Mfg | Description | ![]() |
Pricing (USD) |
Quantity | ||||||
|---|---|---|---|---|---|---|---|---|---|---|---|---|
![]() |
![]() MD3221N |
![]() Shindengen |
![]() DC/DC Switching Controllers Power IC |
![]() Data Sheet |
![]() Negotiable |
|
||||||
![]() |
![]() MD3221N-3072 |
![]() Shindengen |
![]() DC/DC Switching Converters VDC= 4.5-20 A= 0-3 |
![]() Data Sheet |
![]()
|
|
||||||
![]() |
![]() MD3221N-4072 |
![]() Shindengen |
![]() Switching Converters, Regulators & Controllers VDC= 4.5-20 A= 0-3 |
![]() Data Sheet |
![]() Negotiable |
|
||||||
![]() |
![]() MD3221N-7072 |
![]() Shindengen |
![]() Switching Converters, Regulators & Controllers VDC= 4.5-20 A= 0-3 |
![]() Data Sheet |
![]() Negotiable |
|
||||||
(China (Mainland))









