Product Summary
The UC3724N are particularly suited to drive the high-side devices on a high-voltage H-bridge. The UC1724 devices transmit drive logic, and drive power, to the isolated gate circuit using a low cost pulse transformer. The UC3724N drive system utilizes a duty-cycle modulation technique that gives instantaneous response to the drive control transistions, and reliably passes steady-state, or DC, conditions. High frequency operation, up to 600kHz, allows the cost and size of the coupling transformer to be minimized. The UC3724N devices will operate over an 8 to 35 Voltsupply range.
Parametrics
UC3724N absolute maximum ratings: (1)Supply Voltage VIN: 40V; (2)Source/Sink Current (Pulsed): 1A; (3)Source/Sink Current (Continuous): 0.5A; (4)Ouput Voltage (Pins 4, 6):–0.3 to (VIN +0.3)V; (5)Operating Junction Temperature (Note 2):150°C; (6)Storage Temperature Range:–65°Cto 150°C; (7)Lead Temperature (Soldering, 10 Seconds): 300°C.
Features
UC3724N features: (1)500mA Output Drive, Source or Sink; (2)8 to 35V Operation; (3)Transmits Logic Signal Instantly; (4)Programmable Operating Frequency; (5)Under-Voltage Lockout; (6)Able To Pass DC Information Across Transformer; (7)Up To 600kHz Operation.
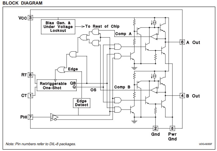
Diagrams

(China (Mainland))







