Product Summary
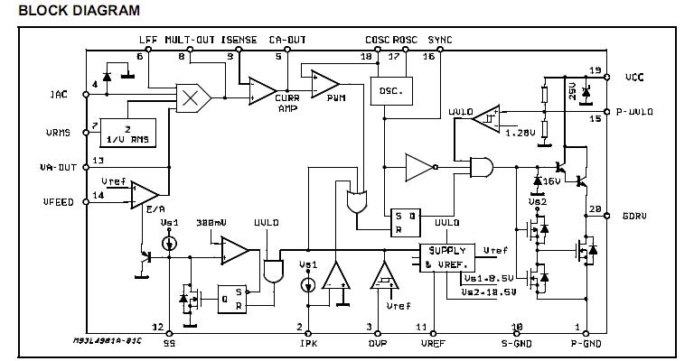
The L4981A is a power factor corrector. It provides the necessary features to achieve a very high power factor up to 0.99. Realized in BCD 60II technology this L4981A contains all the control functions for designing a high efficiency-mode power supply with sinusoidal line current consumption. The L4981A can be easily used in systems with mains voltages between 85V to 265V without any line switch.
Parametrics
L4981A absolute maximum ratings: (1)Voltages at pins 3, 14, 7, 6, 12, 15:-0.3 to 9V; (2)Error Amplifier Voltage:-0.3 to 8.5V; (3)AC Input Current:5mA; (4)Voltages at pin 8, 9:-0.5 to 7V; (5)Current Amplifier Volt. (Isource = -20mA; Isink = 20mA):-0.3 to 8.5V; (6)Voltage at pin 17:-0.3 to 3V; (7)Voltage at pin 11, 18:-0.3 to 7V; (8)Input Sink Current:15mA; (9)Sync. Voltage:-0.3 to 7V; (10)Voltage at pin 2:-0.3 to 5.5V; (11)Voltage at Pin 2, t = 1μs:-2V; (12)Operating Ambient Temperature:-40 to 125℃; (13)StorageTemperature:-55 to 150℃.
Features
L4981A features: (1)control boost pwm up to 0.99P.F.; (2)limit line current distortion to < 5%; (3)universal input mains; (4)feed forward line and load regulation; (5)average current mode pwm for minimum noise sensitivity; (6)high current bipolar and dmos totem pole output; (7)low start-up current (0.3mA typ.); (8)under voltage lockout with hysteresis and programmable turn on threshold; (9)overvoltage, overcurrent protection; (10)precise 2% on chip reference externally available soft start.
Diagrams

| Image | Part No | Mfg | Description | ![]() |
Pricing (USD) |
Quantity | ||||||||||||
|---|---|---|---|---|---|---|---|---|---|---|---|---|---|---|---|---|---|---|
![]() |
![]() L4981A |
![]() STMicroelectronics |
![]() Power Factor Correction ICs Very High Power |
![]() Data Sheet |
![]()
|
|
||||||||||||
![]() |
![]() L4981AD |
![]() STMicroelectronics |
![]() Power Factor Correction ICs Very High Power |
![]() Data Sheet |
![]()
|
|
||||||||||||
![]() |
![]() L4981AD013TR |
![]() STMicroelectronics |
![]() Power Factor Correction ICs Very High Power |
![]() Data Sheet |
![]()
|
|
||||||||||||
(China (Mainland))









